心 智 七 篇 · Seven Mental Models
← Knowledge Atlas · 概念

统计自相似性(Statistical Self-Similarity)

统计自相似性:不同尺度上统计特征相同的结构模式,连接理想分形与自然界不规则形态的桥梁
概念 · STATISTICAL SELF-SIMILARITY · 跨尺度统计不变性 · Mandelbrot 1967

统计自相似性

Statistical Self-Similarity — 自然界对象在不同观测尺度下保持相同的统计属性

统计自相似性:在不同尺度下,对象的统计属性(方差、分布形状、幂律指数)保持恒定——而非每个细节完全相同(严格自相似)。海岸线、云朵、血管树、地震序列都是例子。这是 Richardson 海岸线悖论的理论基础:测量尺度缩小,长度无限增长,因为每个尺度都露出新的相似结构。

严格 vs 统计自相似
严格自相似Koch 雪花 · Sierpinski 三角放大任意倍后与原图完全一致。数学构造,自然界几乎不存在。
统计自相似海岸线 · 山脉轮廓 · 湍流放大后细节不同,但幂律分布、分形维数等统计量保持不变。
连接桥梁
Richardson 效应
测量尺度 ε 缩小 → 海岸线长度 L(ε) 幂律增长,指数即分形维数 D
Mandelbrot 形式化
统计自相似 → 引出分形维数概念 → 为”非整数维”提供严格定义
自然界普遍性
流体湍流的能量谱、金融价格波动、语言词频——幂律背后往往是统计自相似
工程含义
传感器分辨率提升不会停止发现新信息——这是精度边际收益递减的几何基础
→ Richardson Effect · Fractal Dimension · Scale-Free NetworksMandelbrot (1967) / Richardson (1961)

统计自相似性(Statistical Self-Similarity)

定义

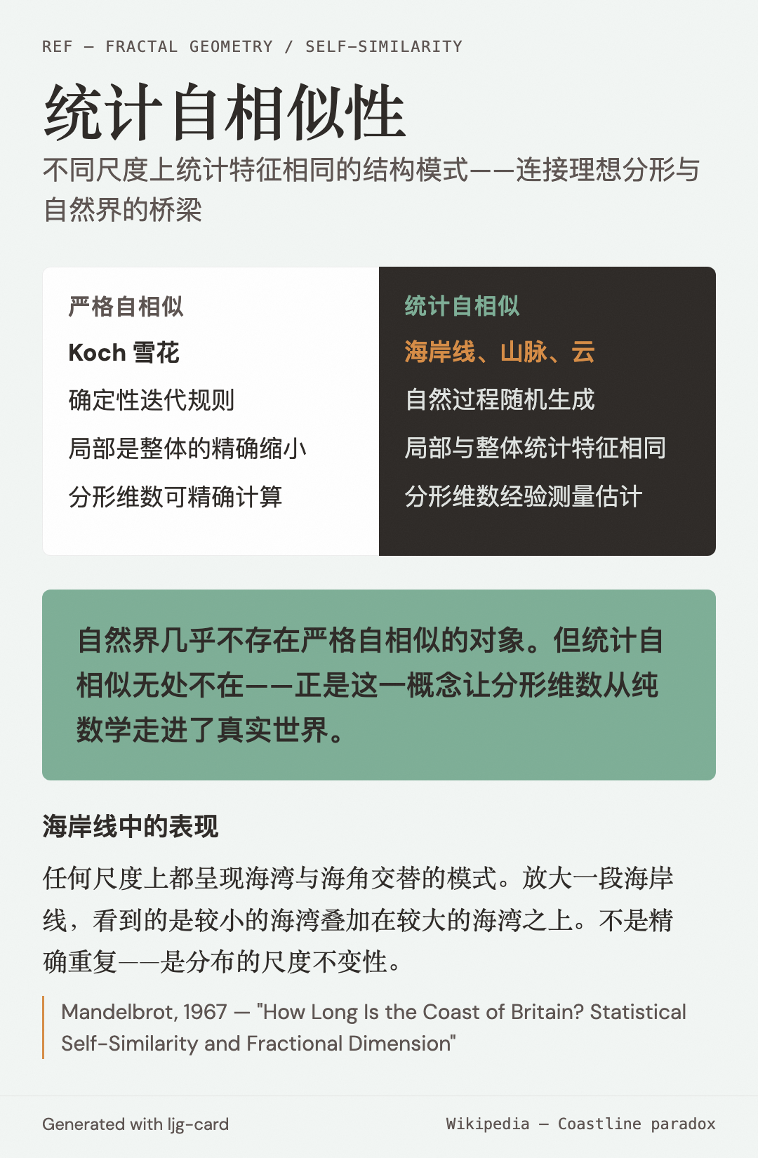
统计自相似性是指一个对象在不同尺度上呈现统计特征相同的结构模式。与理想数学分形的严格自相似性(每个局部是整体的精确缩小复制)不同,统计自相似性描述的是概率分布意义上的尺度不变性——放大后看到的不是完全相同的图案,而是具有相同统计特征的新细节。

严格自相似 vs 统计自相似

特征严格自相似统计自相似
典型代表Koch 雪花、Sierpinski 三角海岸线、山脉轮廓、云的边缘
生成方式确定性迭代规则自然过程(侵蚀、地质运动、气候)
局部与整体精确复制统计特征相同
分形维数可精确计算经验测量估计

海岸线中的表现

Mandelbrot 在 1967 年论文中指出:海岸线在任何尺度上都呈现海湾与海角交替的模式。放大一段海岸线,看到的是较小的海湾和海角叠加在较大的海湾和海角之上,一直延续到沙粒的尺度。在那个尺度上,海岸线表现为”一条不断位移的、潜在无限长的线,海湾和海角由手边的小物体随机排列构成”。

这种结构是统计性的:你不会在每一段海岸线上看到完全相同的海湾形状,但海湾大小的分布、海岸线的曲折程度在统计上是尺度不变的。

连接数学与自然

统计自相似性是连接理想分形与真实世界不规则形态的核心桥梁。正是因为 Mandelbrot 引入了这一概念,分形维数 才能从纯数学工具变为描述自然界的有力框架——自然界几乎不存在严格自相似的对象,但统计自相似无处不在。

相关概念

References

  • sources/wikipedia-coastline-paradox.md